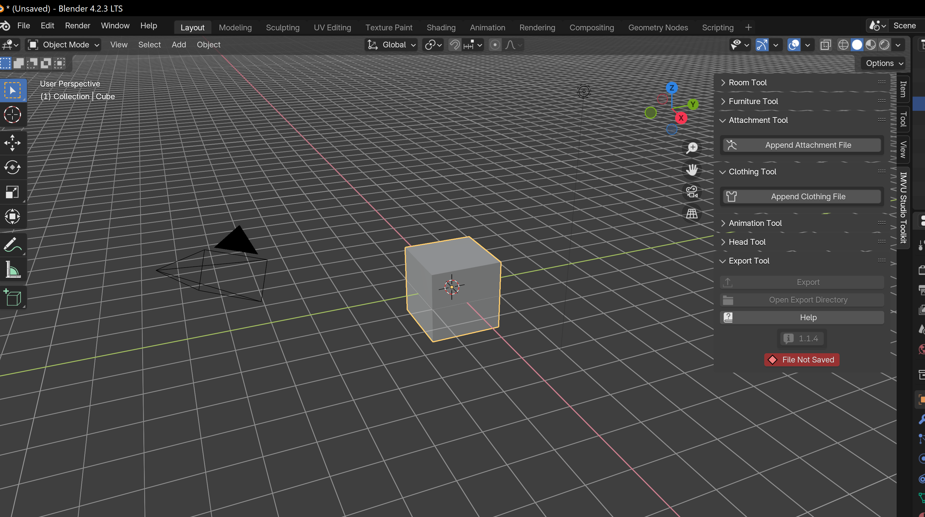
I could install the IMVU toolkit in Blender but after clicking on Append attachment file, append clothing file or any file from toolkit, Blender closes automatically. Any solution for this?
@YouVSYou, Did you try the troubleshooting steps in my last post?
0 Votes
Y
YouVSYouposted
about 1 year ago
same issue
0 Votes
Drosselmeyerposted
over 1 year ago
Admin
Hmm. Okay, I am going to need you to do some debugging for me ;)
Can you do the following:
Open Blender 4.2.3
Select the 'Scripting' tab from the main menu bar
Click the 'Open Text' button (folder icon above the main script window)
In the top navigation field in the in dialog box enter the following: "%USERPROFILE%\AppData\Roaming\Blender Foundation\Blender\4.2\scripts\addons"
This should navigate to the location of the toolkit script
It may also prompt you with "Create a new directory?" If so, click 'Cancel'
In the file list you should see the file 'IMVU_Studio_Toolkit.py'
Select it and click 'Open Text'
You should now see the script open in the main script window
Click in the 3d view window (top left) and press 'n' and open IMVU Studio Toolkit from the side pop-out
Near the top of the script in the main script window there is line 5: "version": (1, 1, 4),
change the 4 to a 5: "version": (1, 1, 5),
Click on the 'Run Script' button at the at the top of the main script window (right arrow "play" button)
The version displayed in IMVU Studio Toolkit should change from 1.1.4 to "DEV VERSION" and 1.1.5 should be displayed below that. This just confirms that we are running the version of the script from the editor.
Now click 'Append Attachment'
Hopefully there are some useful errors/output in the Console windows (lower left). If so, post that here or a screen shot of the console output
Thanks for you help!
0 Votes
N
Neneko6posted
over 1 year ago
saying
sync required!
Online Version: 1.1.4
Local Version: 1.1.4
0 Votes
N
Neneko6posted
over 1 year ago
After clicking on append attachment, Blender completely closes. Let me see if I can update it
0 Votes
Drosselmeyerposted
over 1 year ago
Admin
If you open the Blender Console (Window > Toggle System Console) before running the Toolkit what do you see there after clicking Append Attachment? Any errors? FYI, I just updated Blender from 4.2 LTS to 4.2.3 LTS and the Toolkit is working for me. I did notice that the first time I did an Append Attachment it took a while before the scene was updated, but it did work. Since that first run Toolkit is running fine.
0 Votes
N
Neneko6posted
over 1 year ago
No. I didn't.
I tried with an unzipped version but only the python file was getting installed so used the unzipped version.
0 Votes
Drosselmeyerposted
over 1 year ago
Admin
@Neneko6, Did you unzip the IMVU-Studio-Toolkit-Blender3.3LTS-1.1.4.zip installer file?
I could install the IMVU toolkit in Blender but after clicking on Append attachment file, append clothing file or any file from toolkit, Blender closes automatically. Any solution for this?
0 Votes
9 Comments
GingerNuts posted about 1 year ago
@Neneko6 DO NOT UNZIP/UNPACK the zip file, it MUST be installed intact. Aside from what @Drosselmeyer said, see here for 4.2 LTS https://www.katsbits.com/codex/imvu-studio-toolkit/#blender-42-lts-installation
0 Votes
Drosselmeyer posted about 1 year ago Admin
@YouVSYou, Did you try the troubleshooting steps in my last post?
0 Votes
YouVSYou posted about 1 year ago
same issue
0 Votes
Drosselmeyer posted over 1 year ago Admin
Hmm. Okay, I am going to need you to do some debugging for me ;)
Can you do the following:
Thanks for you help!
0 Votes
Neneko6 posted over 1 year ago
saying
sync required!
Online Version: 1.1.4
Local Version: 1.1.4
0 Votes
Neneko6 posted over 1 year ago
After clicking on append attachment, Blender completely closes. Let me see if I can update it
0 Votes
Drosselmeyer posted over 1 year ago Admin
If you open the Blender Console (Window > Toggle System Console) before running the Toolkit what do you see there after clicking Append Attachment? Any errors? FYI, I just updated Blender from 4.2 LTS to 4.2.3 LTS and the Toolkit is working for me. I did notice that the first time I did an Append Attachment it took a while before the scene was updated, but it did work. Since that first run Toolkit is running fine.
0 Votes
Neneko6 posted over 1 year ago
No. I didn't.
I tried with an unzipped version but only the python file was getting installed so used the unzipped version.
0 Votes
Drosselmeyer posted over 1 year ago Admin
@Neneko6, Did you unzip the IMVU-Studio-Toolkit-Blender3.3LTS-1.1.4.zip installer file?
0 Votes
Login to post a comment